Snowdogg Wiring Diagram: Simplifying Your Snow Plow Setup
Contact
Copyright
Dmca
Privacy Policy
4 Week Old Black Maine Coon Kitten: Adorable Facts You Need To Know! 17 Beautiful Baby black maine coon Cats
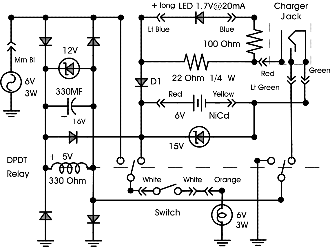
Universal Battery Charger with USB Circuit: Charge Everything Effortlessly Amazon.com: liitokala lii-m4s 18650 battery charger smart universal
Nerf Gun Coloring Pages: Fun for Kids Who Love Action and Adventure! nerf gun coloring pages
PJ Bass Wiring Diagram: Fix Your Bass Guitar Now! Pj bass guitar with3 way switch wiring diagram wiring diagra
37 Mushroom Coloring Pages: Free PDF Printables for Kids Five nights at freddy's coloring pages (free pdf printables) fnaf ...
64x8 Divided By 4 – Solve This Math Problem In Seconds! Solved Use Synthethic Division To solve. X²+2x-48/x+8 *what
Anime Gaming Logo Maker: Design Like a Pro with Logo Filmation Best anime shows: 31 fantastic anime series and where to watch them ...
Bicycle Dynamo Light Wiring Diagram: Power Your Bike Lights! Bicycle dynamo wiring diagram
PDE Data Summit 2025 – What to Expect from the Big Event! pde data summit 2025 dashboards using excel and ms word
Wiring Diagram of Suzuki X4 Motorcycle: A Complete Guide Suzuki x4 125 motorcycle wiring diagram
Audio Compressor Circuit Diagram: Enhance Your Sound Quality! Audio File Types – 7 Popular Options To Consider
American Family Insurance West Wichita: Reliable Coverage american flag waving free stock photo
Black Spots in Stool: What Do They Mean? Find Out Now! Black color swatch
20 Best Rudolph Coloring Pages – Free & Fun! Number 20 twenty sticker number 20 – artofit
Pampers Swaddles Size 1: Essential for Your Newborn’s Needs! Pampers baby-dry size 4 diapers 28 ct pack
Smitten Kitten Cat Cafe And Coffee Shop: A Purrfect Experience! smitten kitten cat cafe
Is Cherry Kitten Legit: The Truth About This Online Store! Cherrykitten orange pony y2k baby tee for sale
Gehl CTL60 Wiring Diagram: Fix Your Skid Steer Loader with Ease! Gehl skid steer wiring diagram
Swimmer Syndrome Kitten: Causes Swimmer syndrome in young kittens — kitten lady
CT410B Wiring Diagram: Essential Tips for Technicians Honeywell home thermostat ct410b wiring diagram
90% Click-Through Rate: Eromrs’ Secret Headline Tricks! 90 Day Printable Calendar
Turn Signal Wiring Diagram: Fix Your Car's Blinkers in Minutes signal light wiring diagram
DIY Cat5 CCTV Wiring: Protect Your Property in Minutes! 25 homemade diy keychain ideas: how to make keychains
Black Kitten Heel Slingback Shoe – Chic and Versatile! Black background with sparkle at helen porter blog
Doerr Electric Motor Wiring Diagram: Get Your Motor Running! Electrical roadmap: wiring diagram for doerr electric motors
Bohr Model Of Lithium – Understand Atomic Structure Easily! lithium atom
Review of Chang Li Electric Truck: Is It Worth the Hype? chang li electric mini truck/ pickup electric car
1966 Chevelle Ignition Switch Wiring: A Step-by-Step Guide chevelle ignition switch bezel nut, 1966-1967
Santa Sleigh Coloring Pages Stock Illustrations: Fun for Kids and Adults! Is the santa myth immoral?
Electrical Wiring Diagrams 4-Way: Simplify Your Home Wiring 1997 ford f-150 f-250 pickup electrical wiring diagrams manual
Underverse Killer Sans: The Ultimate Guide For Gamers Killersans Undertale Gif
Dark Bathroom Floor White Shower: Bold Design Ideas Full dark black screen wallpapers
Valentine One Wiring Diagram: Master Your Radar Detector Setup! Valentine v1 wiring diagram
Daniela Campos: The Rising Star You Need to Know daniela @ maxim us [march 2010]
02 F350 Wiring Diagram: Essential Tips for Truck Owners 😍 : r/zerotwo
Wiring Diagram Whelen Strobe Bar: Light Up The Night! How To Properly Wire A Whelen Strobe: Step-by-step Diagram Guide
John Deere STX38 Parts Diagram: Keep Your Mower Running Smoothly John hennigan
Rheem Water Heater Wiring Diagram: Ensure Reliable Hot Water! rheem water heater wiring diagram
iPhone 7 Plus PNG: High-Quality Images for Your Projects! iphone 16 and iphone 16 plus
High Life T-Shirt: The Retro Trend That’s Making a Comeback Dashclicks review: everything you need to know [pros & cons]
Random Posts
12V Flasher Relay Wiring: Add Turn Signals Easily! Simple wiring Diagram turn Signal flasher
Pampers Talla 6: The Best Fit For Bigger Kids pampers Swaddlers Newborn Diapers Size 1 160 Count
Andy’s Car Rental Grand Cayman – Explore The Island In Style! grand cayman rental car Roundup
Rey Mysterio Coloring Pictures: Fun For Wrestling Fans! World wrestling Entertainment Wwe coloring Pages
Cristiano Ronaldo Pencil Sketch: Step-by-Step Drawing Tutorial cristiano Ronaldo By Dianjay On Deviantart
The Headlines That Will Make You Dream: Aspirational Reads! Aspirational Population In Sikkim Keen On Innovation, Digitisation: Cm
Dixell Controller Wiring Diagram: Simplify Your Refrigeration Setup! Dixell Xr77cx Refrigeration Controller
Small Kitten Litter Tray: The Perfect Solution For Your Pet! Amazon.com: Muyg Open Cat Litter Box With High Side Anti-splashing Cat
Chevy Silverado Wiring Diagram: Simplify Your Truck Repairs 1983 chevy silverado wiring diagram
DIY Blackstone Griddle Table Plans: Outdoor Cooking Made Easy diy Projects